ElectroSmash ElectroSmash
  • Home
  • Chips
    • JRC4558
    • MN3007 BBDs
    • LM386
    • PT2399
  • Amps
    • 1Wamp
    • Little Gem Amp
    • Marshall MG10
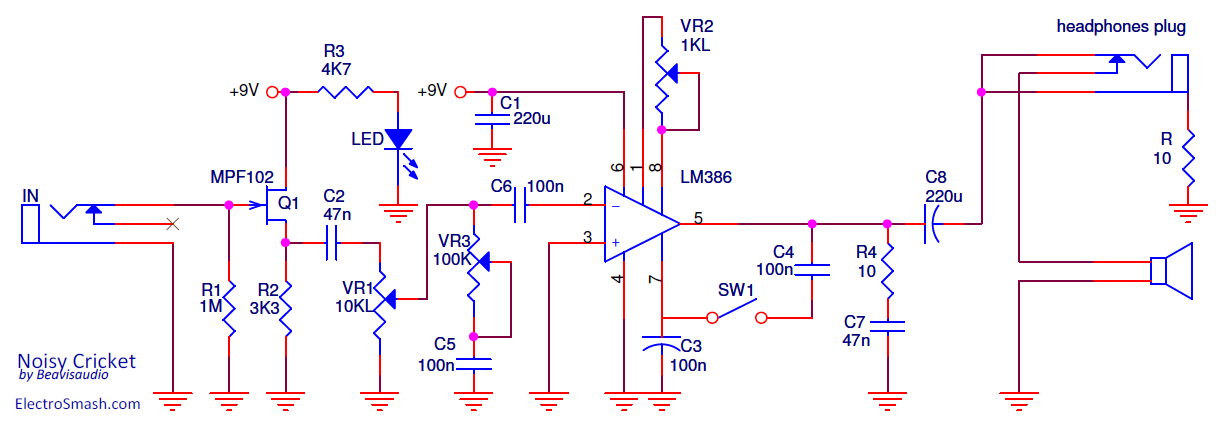
    • Noisy Cricket
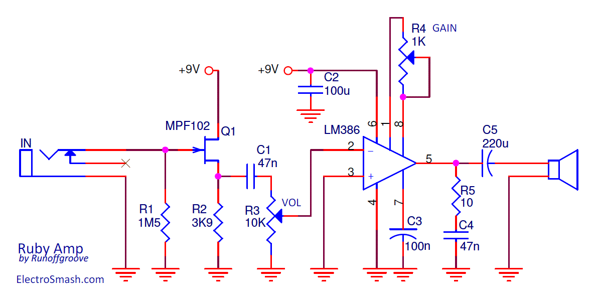
    • Ruby Amp
    • Smokey Amp
    • Amps Schematics.
  • Pedals
    • Back Talk Reverse Delay
    • Big Muff Pi
    • Boss CE-2 Chorus
    • Boss DS-1 Distortion
    • Dallas Rangemaster
    • Dunlop CryBaby GCB-95
    • Fuzz Face
    • Germanium Fuzz
    • Ibanez Tube Screamer
    • Klon Centaur
    • MXR MicroAmp
    • Marshall Guvnor
    • MXR Distortion +
    • MXR Dyna Comp
    • MXR Phase 90
    • ProCo Rat
    • Sitar Swami
    • Vox V847 Wah Wah
    • EMG81 Pickup
  • Projects
    • pedalSHIELD UNO
    • pedalSHIELD DUE
    • pedalSHIELD MEGA
    • Pedal-Pi
    • 1Wamp
    • Germanium Fuzz
    • Time Manipulator
  • Forum
  • Shop

Articles

Selected Schematics

chip-logo  Chips.

  • LM386.
  • JRC4558.

 

 

pedal-logo  Pedals.

  • Tube Screamer Original.
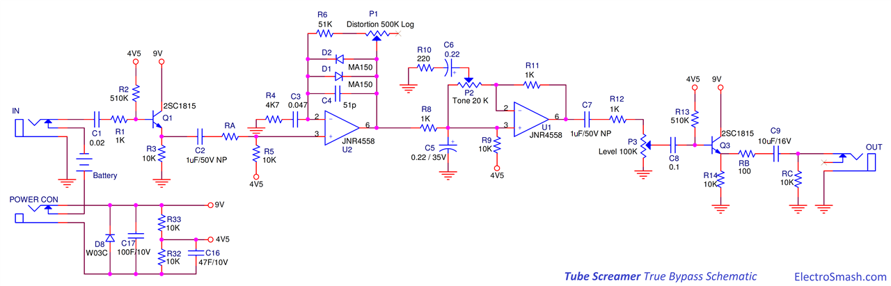
    • Tube Screamer True Bypass.
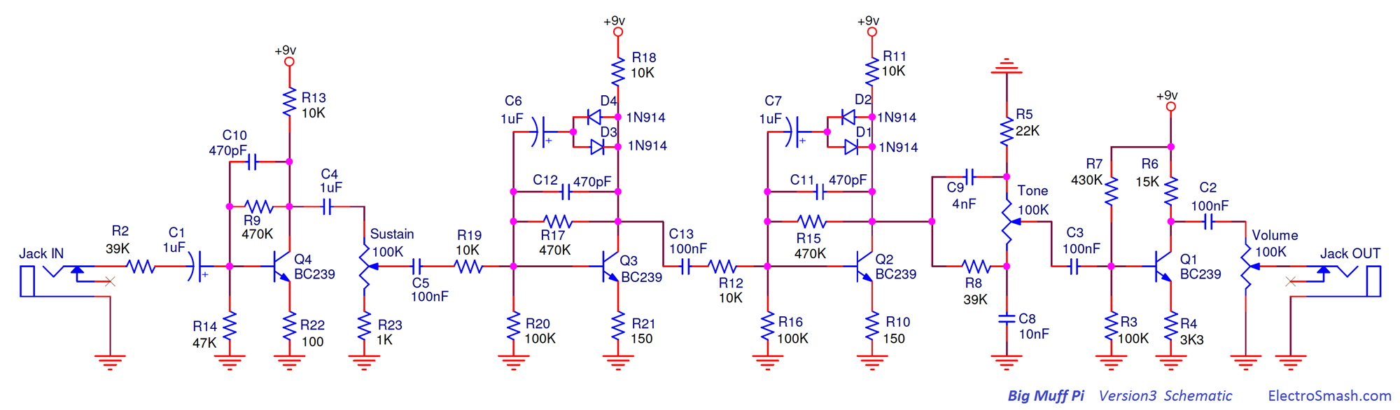
  • Big Muff Pi Version 3.
  • Boss CE-2 True Bypass
  • Vox V847 Wah-Wah.
  • MXR MicroAmp.
  • ProCo Rat.
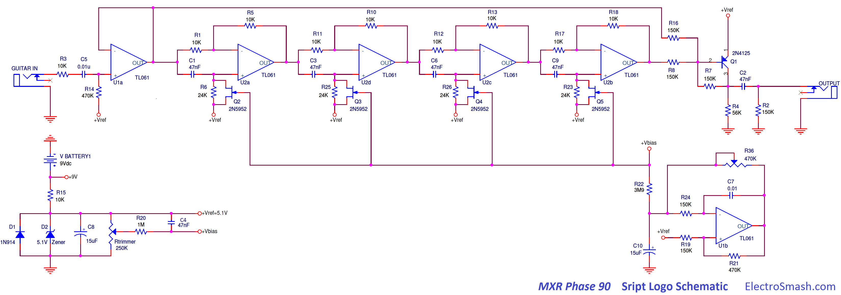
  • Phase 90 Script Logo.
  • pedalSHIELD.
  • Fuzz Face Dallas Arbitrer.

 

amp-logo  Amps.

  • Smokey Amp.
  • Little Gem.
  • Ruby Amp.
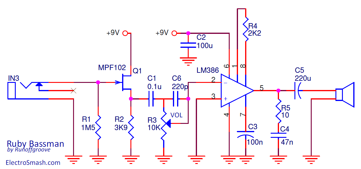
    • Ruby Bassman.
    • Ruby Hiwatt.
  • Noisy Cricket.
    • Noisy Cricket with Headphones Mod.
  • Marshall MG10.

    • Marshall MG10 Original by AmpArchives.

 


  • Prev
  • Next
Joomla SEF URLs by Artio

New Updates

  • Arduino Audio Meter
  • Dallas Rangemaster Treble Booster Analysis
  • Time Manipulator - Arduino Delay/Echo/Reverb
  • Marshall The Guvnor Analysis
  • You Can Build the Perfect Germanium Fuzz
  • MXR Distortion + Analysis

Most Visited

  • Tube Screamer Analysis
  • Fuzz Face Analysis
  • Pro Co Rat Analysis
  • Boss DS-1 Distortion Analysis
  • Klon Centaur Analysis
  • Big Muff Pi Analysis

Follow us

You can also follow us on:

facebook   google   instagram

pinterest   youtube   twitter

About us

  smash electro

Smashing audio electronics since MMXIII

 

Email Newsletter

Contact us

e-mail us at This email address is being protected from spambots. You need JavaScript enabled to view it.

 

Rights

  88x31

open source logo

open hardware logo

 

Bootstrap is a front-end framework of Twitter, Inc. Code licensed under MIT License. Font Awesome font licensed under SIL OFL 1.1.